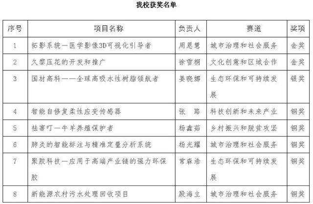
On November 28, the 12th Challenge Cup—the National College Student’s Business Planning Competition came to an end in NEFU. Works from NEFU stood out from 1,790,000 works, winning 2 first prizes, 1 second prize and 5 third prizes. Both quality and quantity of the prizes hit a new record, and NEFU won the “Winning Cup”.
Jointly Sponsored by the Central Committee of the Communist Youth League, the Ministry of Education, China Association for Science and Technology, All-China Students’ Federation and Heilongjiang Provincial People’s Government and undertaken by Northeast Forestry University and the Heilongjiang Provincial Party Committee of the Communist Youth League, the numbers this time set a new record: since its launch in June, it has attracted 2,786 universities from across the country, including Hong Kong and Macao, and 1,790,000 projects with 934,000 students competing and over 6.8 million students participating in 8 activities related to this competition.
Zhang Zhikun, secretary of the Party Committee of NEFU, and Li Bin, president of NEFU, congratulated the winning team and thanked the teachers, students and staff for their hard work the first time they were informed.
In the early stages, 41 excellent students’ works made it to the provincial finalists, 24 of them won the awards, and 8 teams were among the national shortlists. Before the national final, President Li Bin came to the scene of the defense to cheer our team up and encourage them to achieve good grades while remaining true.
In recent years, as the innovation and entrepreneurship education of our school has made outstanding achievements, NEFU has been awarded as the model university for deepening innovation and entrepreneurship education and the base of national university education, innovation and entrepreneurship through practice. In the “2015-2019 Evaluation Results of Innovative Talent Training and Discipline Competition in Chinese Universities”, it once again became the first place in the academic competition of agricultural and forestry undergraduate colleges and universities in China, and ranked 53rd among universities and colleges nationwide. In order to promote the work of innovation and entrepreneurship, NEFU has set up an innovation and entrepreneurship center to boost the training of innovation and entrepreneurship talents. Through dozens of projects — Dandelion, Entrepreneurship and innovation, Red Pine and Pillar, the training support system based on “the five development concepts of innovation, coordination, environmental protection, openness and sharing” were set to coordinate the training of innovation and entrepreneurship talents.



